Зачем индуктор дома?
Как видим, даже маломощная индукционная печка для квартирной проводки и лимитов потребления мощновата. Для чего же стоит ее делать?

Индукционный нагрев для закалки
Во-первых, для очистки и разделения драгоценных, цветных и редких металлов. Берем, к примеру, старый советский радиоразъем с позолоченными контактами; золота/серебра на плакировку тогда не жалели. Кладем контакты в узкий высокий тигелек, суем в индуктор, плавим на основном резонансе (выражаясь профессионально, на нулевой моде). По расплавлении постепенно снижаем частоту и мощность, давая застыть болванке в течение 15 мин – получаса.
По остывании разбиваем тигелек, и что видим? Латунный столбик с ясно различимым золотым кончиком, который остается только отрезать. Без ртути, цианидов и прочих убийственных реагентов. Нагревом расплава извне любым способом этого не добиться, конвекция в нем не даст.

Индуктор для отпусковой индукционной печи
Ну, золото-золотом, а сейчас и черный металлолом на дороге не валяется. Но вот необходимость равномерного, или точно дозированного по поверхности/объему/температуре нагрева металлических деталей для качественной закалки у самодельщика или ИП-индивидуала всегда найдется. И тут опять выручит печка-индуктор, причем расход электричества будет посильным для семейного бюджета: ведь основная доля энергии нагрева приходится на скрытую теплоту плавления металла. А меняя мощность, частоту и расположение детали в индукторе, можно нагреть именно нужное место именно как надо, см. рис. выше.
Наконец, сделав индуктор специальной формы (см. рис. слева), можно отпустить закаленную деталь в нужном месте, на нарушая цементации с закалкой на конце/концах. Затем, где надо – гнем, плющим, а остальное остается твердым, вязким, упругим. В конце можно снова разогреть, где отпускали, и опять закалить.
Принцип действия
Плавильный узел индукционной печи применяется для нагрева самых различных металлов и сплавов. Классическая конструкция состоит из следующих элементов:
- Сливной насос.
- Индуктор, охлаждающийся водой.
- Каркас из нержавеющей стали или алюминия.
- Контактная площадка.
- Подина из жаропрочного бетона.
- Опора с гидравлическим цилиндром и подшипниковым узлом.
Принцип действия основан на создании вихревых индукционных токов Фуко. Как правило, при работе бытовых приборов подобные токи вызывают сбои, но в этом случае они применяются для нагрева шихты до требуемой температуры. Практически вся электроника во время работы начинает нагреваться. Этот негативный фактор применения электричества используется на полную мощность.
Преимущества устройства
Печь плавильная индукционная стала применяться относительно недавно. На производственных площадках устанавливаются знаменитые мартены, доменные печи и другие разновидности оборудования. Подобная печь для плавки металла обладает следующими преимуществами:
- Применение принципа индукции позволяет делать оборудование компактным. Именно поэтому не возникает проблем с их размещением в небольших помещениях. Примером можно назвать доменные печи, которые могут устанавливаться исключительно в подготовленных помещениях.
- Результаты проведенных исследований указывают на то, что КПД составляет практически 100%.
- Высокая скорость плавки. Высокий показатель КПД определяет то, что на разогрев металла уходит намного меньше времени, если сравнивать с другими печами.
- Некоторые печи при плавке могут привести к изменению химического состава металла. Индукционная занимает первое место по чистоте расплава. Создаваемые токи Фуко проводят нагрев заготовки изнутри, за счет чего исключается вероятность попадания в состав различных примесей.
Именно последнее преимущество определяет распространение индукционной печи в ювелирном деле, так как даже небольшая концентрация посторонней примеси может негативно сказаться на полученном результате.
Инструкция по изготовлению индукционного нагревателя
Чтобы осуществить переделку сварочного оборудования в индукционную печь, необходимо подготовить расходные детали и инструменты
Также важно подготовить чертежи и придерживаться инструкции по сборке
Простое изделие на основе сварочного инвертора
Для изготовления простого, но эффективного нагревателя, можно использовать сварочный инвертор. Процесс изготовления достаточно простой:
- Для начала нужно взять толстостенную полимерную трубку.
- С торцевой части трубы стоит установить разводку и 2 вентиля, а внутрь засыпать куски стальной проволоки небольшого диаметра и размера (5 мм).
- Закрепить верхний вентиль.
- Выполнить 90 витков медной проволокой для сборки индуктора.
В качестве генератора используется сварочный аппарат, а роль нагревателя играет трубка с проволокой. Аппарат устанавливается в режим переменного тока с повышенной частотой.
В процессе нагрева происходит излучение магнитного поля и прогревание проволоки вихревыми потоками. Это вызывает закипание жидкости.
Экспериментальная модель нагревателя мощностью 1600 Вт
Для сборки экспериментального оборудования мощностью 1,6 кВт потребуется подготовить металлическую трубу с толстыми стенками. Поскольку катушка без особых сложностей сможет прогреть любой материал, можно усовершенствовать нагреватель.
Корпус можно изготовить из пластиковой трубы, которая обладает большим диаметром, чем элемент системы отопления. Оптимальная длина изделия составляет 1 м, а внутреннее сечение — 50-80 мм.
Чтобы подключить нагреватель к оборудованию, потребуется закрепить переходники сверху и снизу корпуса. Нижняя секция закрывается решеткой, а затем внутрь корпуса помещают наполнитель из небольших металлических частиц.
Для обмотки подходит медный провод с изоляцией сечением 1-1,5 мм. Использование более толстой проволоки неоправданно, поскольку это усложнит плотное расположение витков.
Печь для нагрева металла
Из-за повышенной пожарной безопасности метод индукции применяется в металлургии. Собрать нагреватель для обработки металлических заготовок можно из подручных средств. Для предстоящих работ потребуется подготовить:
- 12-вольтный аккумулятор.
- Медную обмоточную проволоку.
- Пленочные конденсаторы.
- Транзисторы и диоды.
- Кольца блока питания от персонального компьютера.
Индукционная печь из сварочного инвертора. Последующая сборка производится по такой инструкции:
На радиаторы охлаждения устанавливаются транзисторы. Во время использования прибор интенсивно нагревается, поэтому лучше подготовить крупные радиаторы. Изготавливаются дроссели. Для их сборки применяют медную проволоку и кольца блока питания ПК
Важно следить, чтобы межвитковое расстояние оставалось идентичным на каждом отрезке. Собирается конденсаторная батарея
Емкость элемента питания должна составлять 4,7 мкФ. Изготавливается обмотка
Диаметр медной проволоки должен составлять 2 мм. Потребуется выполнить 8 витков, чтобы во внутреннем пространстве поместились все обрабатываемые детали.
На последнем этапе подключается аккумулятор. Ток регулируется во время изготовления печи. Для этого достаточно поменять количество витков.
Кроме того, следует предусмотреть систему отвода тепла и вентиляции, т.к. во время работы печь сильно нагревается.
Нагреватель для воды
Использование такого агрегата в частном доме позволит организовать бесперебойную подачу ГВС или обогрев помещения. Система расходует много электрической энергии, но обладает простой схемой сборки и отсутствием сложностей в обслуживании. Предстоящая сборка начинается с подготовки:
- Сварочного инвертора.
- Теплоизолятора (подойдет керамзит).
- Проволоки из меди и стали.
- Отрезка пластиковой трубы с толстыми стенками.
- Трубок разного диаметра.
На первом этапе начинается изготовление котла. Его можно соорудить из 2 трубок разного сечения, которые вставляются друг в друга с выдерживанием зазора 20-25 мм.
Дальше производится приваривание концов колец и подсоединение к общей системе отопления. Во внешнюю стенку нужно вварить выходную и входную трубки.
Затем изготавливается обмотка, которая в точности повторяет форму котла. Всего нужно выполнить 35-40 витков, соблюдая равное межвитковое расстояние.
На последнем этапе собирается защитный корпус, который делается из диэлектрического материала, и подключается инверторный аппарат и теплоноситель.
Правильно собранная конструкция сможет прослужить в течение 20-25 лет без ремонта и замены расходных деталей.
Виды нагревателей
Нагреватели широко распространены на территории нашей страны, а конкретный масштаб устройств варьируется от потребителя к потребителю. Понятно, что самостоятельно собрать высокотехнологичный индукционный нагреватель вряд ли получится, поэтому в статье предлагаются альтернативные варианты.

Своими руками изготавливаются такие приборы, как:
- Печки для расплавления металла.
- Электрические плитки, использующиеся для приготовления еды.
- Устройства для подогрева теплоносителя отопительной системы.

Обратите внимание на то, что изготовление индукционных нагревателей должно производиться строго в соответствии со всеми нормами и правилами, установленными государственными регламентами, касающимися безопасности жизнедеятельности

Перед началом работы над прибором следует ознакомиться с Гостами и прочими документами, а также пролистать ПУЭ. Помните, что устройство, за контейнер которого выходит напряжение, является не безопасным и запрещенным к эксплуатации.

Виды
Различают виды индукционных печей своими руками:
- канальные – расплавляемый металл располагается в жёлобе вокруг сердечника индуктора;
- тигельные – металл находится в вынимаемом тигле внутри индуктора.
На больших производствах канальные печи работают от устройств промышленной частоты, а тигельные печи на промышленной, средней и высокой частоте. В металлургической промышленности тигельный тип печей используется при выплавке:
- чугуна;
- стали;
- меди;
- магния;
- алюминия;
- драгоценных металлов.
Канальный вид индукционных печей применяют при выплавке:
- чугуна;
- различных цветных металлов и их сплавов.
Канальные
Индукционная печь канального типа должна иметь при своём разогреве электропроводящее тело в зоне тепловыделения. При первичном запуске такой печи внутрь зоны плавления заливают расплавленный металл или вставляют заготовленный металлический шаблон. По завершении плавки металла сырьё сливают не полностью, оставляя «болото» на следующую плавку.
Тигельные
Тигельные индукционные печи наиболее популярны у мастеров, потому что просты в исполнении. Тигля — специальная вынимаемая ёмкость, помещаемая в индуктор вместе с металлом для последующего нагрева или плавления. Тигля может быть изготовлена из керамики, стали, графита и многих других материалов. Отличается от канального типа отсутствием сердечника.
Преимущества самодельного устройства
Нагреватели имеют несколько важных достоинств. К ним относят следующие пункты:
- На поверхности агрегата не появляется накипь, поскольку при образовании вихревых токов происходит вибрация. Подобная особенность исключает дополнительные траты на очистку котлов.
- Теплогенератор отличается максимальной герметичностью, даже если он изготовлен своими руками. Вероятность протечек в котлах исключается, поскольку теплоноситель прогревается внутри трубы, а тепловая энергия передается посредством электромагнитного поля. В устройстве системы не предусмотрены разъемные соединения.
- Нагревательный прибор не нуждается в ремонте или обслуживании, поскольку он представляет собой трубку из меди. Для сравнения, спираль ТЭНа часто перегорает и требует замены.
- Во время работы инверторного оборудования отсутствует избыточный шум. При этом агрегат создает вибрации, но их частота настолько низкая, что они практически не ощущаются.
- Сборка и обслуживание системы не сопровождаются большими затратами. Это позволяет без особых сложностей и финансовых вложений соорудить обогревательный прибор в домашних условиях.
Преимущества

Как было сказано выше, преимущества технологии индукционного нагрева обеспечили ее стремительное распространение. Общепризнанными достоинствами данного метода являются:
- Производительность. Подготовку к запуску аппарата и нагрев детали можно выполнить за короткий промежуток времени. Данное обстоятельство повышает производительность выполняемых работ, по сравнению с прочими методами нагрева, которые требуют длительного времени на достижение рабочей температуры.
- Качество. Промышленное применение характеризуется минимальным количеством брака. Эффект достигается благодаря направленному действию тепловой энергии. Для повышения качества готового изделия применяют специальные вакуумные камеры, которые исключают агрессивное воздействие атмосферного воздуха.
- Энергетическая эффективность. Высокая скорость работы позволяет экономить электроэнергию – нагрев поверхности происходит практически мгновенно, что отражается на себестоимости продукции.
- Автоматизация. Современное оборудование оснащают программно-вычислительными комплексами, которые позволяют добиться точных результатов работы.
- Экологичность. Технологический процесс не несет угрозы окружающей среде – отсутствуют токсичные выбросы в атмосферу либо другие вредные факторы.
Сборка и монтаж системы
В первую очередь следует определиться с сферой использования будущего устройства. Требования к простому лабораторному инвертору для индукционного нагрева и прибору для обогрева домашнего помещения, будут отличаться.
Печь для металла

Среди прочих положительных качеств метода следует отметить высокий уровень пожарной безопасности, а также простоту конструкции – сборку индукционного нагревателя своими руками из сварочного инвертора может выполнить специалист средней квалификации, разумеется, при условии наличия рабочей схемы.
Конструкция индукционной печи не отличается особой сложностью. Для сборки устройства понадобятся:
- аккумулятор на 12 В,
- обмоточный медный провод,
- конденсаторы пленочного типа,
- диоды,
- полевые транзисторы,
- радиаторы,
- кольца блока питания ПК.
Индукционные тигельные печи
Является наиболее распространенным типом печного индукционного нагрева. Отличительной чертой, отличной от других видов является то, что в ней переменное магнитное поле появляется при отсутствии стандартного сердечника. Тигель в форме цилиндра размещается внутри индукторной полости
. Печь, или тигель изготавливается из материала, который прекрасно сопротивляется огню и подключается к переменному электрическому току.
Положительные аспекты
Тигельные агрегаты относят к экологически чистым источникам тепла
, окружающая среда не загрязняется от плавки металлов.
В работе тигельных печей присутствуют недостатки:
- при технологической обработке используются шлаки пониженной температуры;
- произведенная футеровка тигельных печей имеет низкую стойкость против разрушения, больше всего это заметно при резких скачках температур.
Имеющиеся недостатки не представляют особенных трудностей, достоинства тигельного индукционного агрегата для плавки металла очевидны и сделали такой тип приборов популярным и востребованным среди широкого круга потребителей.
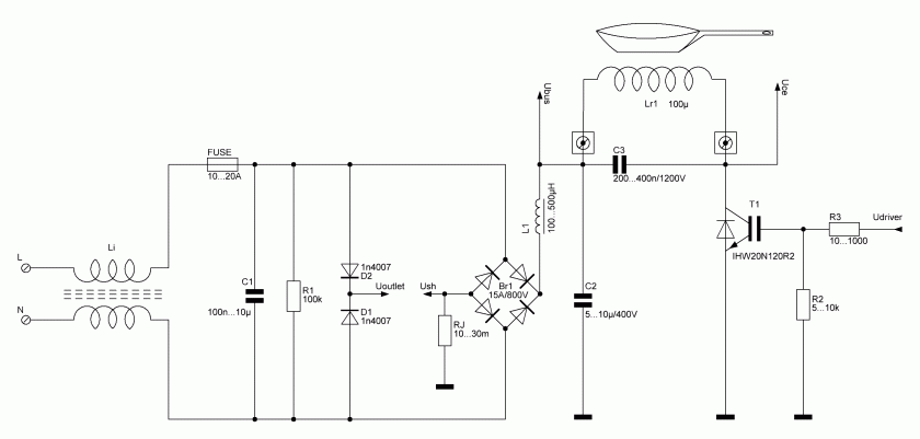
СХЕМА ИНДУКЦИОННОЙ ПЛИТЫ
Индукционная плита отличается от обычной тем, что разогревает металлическую посуду индуцированными вихревыми токами, создаваемыми высокочастотным магнитным полем. При работе с такой плиткой используют посуду, изготовленную из материала, который бы эффективно поглощал энергию вихревых полей. Например обыкновенная сталь, поэтому посуду для индукционных печей можно проверять магнитом. Но не бойтесь ошибиться в выборе материала — современные индукционные плиты автоматически распознают пригодную посуду и только в этом случае включают генератор.
При этом никакого физического нагрева поверхности не происходит. Можно положить на плиту бумагу — она незагорится, или прикоснуться ладонью и не обжечься. В отличии от микроволновки, нагревающей сам продукт изнутри (жидкость, находящуюся в пище), индукционная плита греет только металл и металлическую посуду, которая, в свою очередь, передаёт тепло еде (что-то похожее на обычную электроплиту).
Принцип работы индукционной плиты показан на рисунке.
1 — посуда, 2 — стеклокерамическая поверхность, 3 — изоляция, 4 — индукционная катушка, 5 — преобразователь частоты, 6 — блок управления.
Под стеклокерамической поверхностью плиты индукционная катушка, по которой протекает электрический ток с частотой около 50 кГц. В днище посуды наводятся токи индукции, которые нагревают её, а заодно и помещенные в посуду продукты. В такой плите нагрев происходит быстрее, чем на газовой или на электрической плите — примерно в полтора раза.
Принципиальная схема индукционной плиты довольно сложная, и может существенно отличаться для различных моделей. Особенно блок электронного управления. Хотя основа — генератор, драйвер на транзисторах средней мощности и выходной биполярный транзистор с изолированным затвором, типа IGBT H20R1202 (IRGP 20B120), который управляет катушкой индуктора, одинакова у всех плит. Несколько электросхем показаны ниже — клик для увеличения.
Самый сложный элемент индукционной плитки — электронный блок управления . Он не просто включает или регулирует мощность генератора, а делает это по специальной программе — вначале на пару минут выведет плиту на максимальную мощность, а когда вода закипит, убавит мощность до заданного уровня. А ещё продвинутые модели имеют инфракрасные сенсоры, контролирующие процесс приготовления пищи. Они следят за температурой сковороды или кастрюли и снижают мощность нагрева по достижении заданной вами температуры. Жарка под термоконтролем исключает возможность воспламенения жира и повреждения сковороды вследствие перегрева. После снятия посуды — плита автоматически отключается.
В настоящее время промышленность выпускает как отдельные небольшие индукционные одноконфорочные плитки, так и большие стационарные, встраиваемые четырёхместные поверхности. Стоимость такой плиты несколько выше, чем обычной, но купив индукционную плиту вы существенно сэкономите на электроэнергии — до 50%, по отзывам людей. А также уменьшаете вероятность порчи посуды и продуктов.
Индукционные печи своими руками
Среди имеющихся распространенных методик создания таких агрегатов можно найти пошаговое руководство, как сделать индукционную печь из сварочного инвертора, с нихромовой спиралью или графитовыми щетками, приведем их особенности.
Агрегат из высокочастотного генератора
Она выполняется с учетом расчетной мощности агрегата, вихревых потерь и утечек на гистерезисе. Питание конструкции будет идти от обычной сети в 220 В, но с использованием выпрямителя. Такой вид печи может идти с графитовыми щетками или нихромовой спиралью.
Для создания печи потребуется:
- два диода UF4007;
- пленочные конденсаторы;
- полевые транзисторы в количестве двух штук;
- резистор в 470 Ом;
- два дроссельных кольца, их можно снять со старого компьютерного системщика;
- медный провод Ø сечения 2 мм.
В качестве инструмента используется паяльник и плоскогубцы.
Приведем схему для индукционной печи:

Индукционные портативные плавильные печи такого плана создаются в следующей последовательности:
- Транзисторы располагаются на радиаторах. Из-за того, что в процессе плавки металла схема устройства быстро греется, радиатор для нее нужно подбирать с большими параметрами. Допустимо устанавливать несколько транзисторов на один генератор, но в этом случае их нужно изолировать от металла при помощи прокладок, сделанных из пластика и резины.
- Изготавливаются два дросселя. Для них берутся два заранее снятые с компьютера кольца, вокруг них обматывают медную проволоку, количество витков ограничено от 7 до 15.
- Конденсаторы объединяются между собой в батарею, чтобы на выходе получилась емкость в 4,7 мкФ, их соединение проводится параллельно.
- Вокруг индуктора обвивается медная проволока, ее диаметр должен быть 2 мм. Внутренний диаметр обмотки должен совпадать с размером используемого для печи тигля. Всего делают 7-8 витков и оставляют длинные концы, чтобы их можно было подключить к схеме.
- В качестве источника к собранной схеме подсоединяется аккумулятор мощностью 12 В, его хватает примерно на 40 минут работы печи.
Если необходимо, то делается корпус из материала с высокой термоустойчивостью . Если же выполняется индукционная плавильная печь из сварочного инвертора, то защитный корпус должен быть обязательно, но его нужно заземлить.
Конструкция с графитовыми щетками
Такая печь используется для выплавки любого металла и сплавов.
Для создания устройства необходимо заготовить:
- графитовые щетки;
- порошковый гранит;
- трансформатор;
- шамотный кирпич;
- стальная проволока;
- тонкий алюминий.
Технология сборки конструкции заключается в следующем:
- Выполняется основа – в виде бокса, который изготавливается из шамотного кирпича, его кладут на огнеупорную плитку.
- Сверху бокса укладывается лист асбестокартона, если ему нужно придать определенную форму, его поверхность нужно смочить водой. Чтобы конструкцию сделать жесткой, нужно обмотать ее проволокой. Размеры бокса зависят от мощности трансформатора. Лучше всего использовать его из сварочного аппарата. Если он большой мощности, то его следует перемотать.
- Во избежание перегрева трансформатора его обматывают тонким алюминием.
- На дне кирпичного бокса располагается глиняная подложка, чтобы расплавленный металл не растекался.
- Устанавливаются графитовые щетки.
Прибор с нихромовой спиралью
Такой прибор используется для выплавки больших объемов металла.
В качестве расходных материалов для обустройства самодельной печи используется:
- нихром;
- асбестовая нить;
- кусок керамической трубы.
После подключения всех составляющих печи по схеме, ее работа состоит в следующем: после подачи электрического тока на нихромовую спираль, она передает тепло металлу и плавит его.
Создание такой печи проводится в следующей последовательности:
- Навивание спирали, для нее используется проволока диаметром 0,3 мм, длина заготовки должна быть около 11 метров.
- Проволока наматывается вокруг длинной трубки, ее диаметр – 5 мм.
- Кусок трубы из керамики выступает в качестве тигля, его подрезают до нужного размера, примерно на 15 см. В один его конец вставляется асбестовая нить, чтобы расплавленный металл не растекался.
- Укладка спирали вокруг трубы. Между ее витками укладывается асбестовая нить, она ограничит доступ кислорода и тем самым не допустит замыкания в печи.
- В таком виде катушка помещается в лампу высокой мощности, в ней имеется патрон нужного диаметра, который чаще всего изготовлен из керамики.
Такая конструкция отличается высокой производительностью, она долго остывает и быстро нагревается. Но необходимо учесть, что если спираль будет плохо изолирована, то она быстро перегорит.
Индуктор
Различные модификации индуктора могут быть представлены в форме трилистника, восьмёрки и в других вариантах. Центром узла является электропроводящая графитовая или металлическая заготовка, вокруг которой наматывается проводник.
До высоких температур хорошо разогреваются графитовые щётки (плавильные печи) и нихромовая спираль (нагревательный прибор). Проще всего изготавливается индуктор виде спирали, внутренний диаметр которой 80–150 мм. Материалом для нагревательной змейки проводника также зачастую служит медная трубка или провод ПЭВ 0,8.
Количество витков нагревательной катушки должно быть не менее 8–10. Необходимое расстояние между витками 5–7 мм, а диаметр медной трубки обычно составляет 10 мм. Минимальный зазор между индуктором и другими частями прибора должен быть не менее 50 мм.
Принцип функционирования прибора
Индукционная плита не сможет функционировать без трех основных элементов, к которым относятся:
- Индуктор.
- Генератор.
- Нагревательная часть.




















Из школьного курса физики мы знаем о том, что индуктор – это обычная катушка, произведенная из многих витков простой медной проволоки. С помощью индуктора происходит формирование магнитного поля.

Следующее необходимое для качественной работы прибора устройство – генератор переменного тока. Несложно догадаться о том, что с помощью генератора получают ток со стандартной характеристикой частоты в 50ГЦ.

Нагревательным элементом называется практически любая металлическая поверхность, способная поглощать тепловые излучения, полученные при формировании магнитного поля.

Имея все три вышеприведенных предмета несложно индукционную печь своими руками, способную без особых проблем справляться с задачами по подогреву жидкого теплоносителя. Таким образом, индукционные нагреватель может стать инструментом обогрева жилого здания или коттеджной постройки.































