Принцип работы и число оборотов асинхронных двигателей
Данный вопрос рассмотрим на примере АДКР, как наиболее распространенного типа электродвигателей подъемно-транспортном и обрабатывающем оборудовании. Напряжение от сети подается на обмотку статора, каждая из трех фаз которой смещена геометрически на 120°. После подачи напряжения возникает магнитное поле, создающее путем индукции ЭДС и ток в обмотках ротора. Последнее вызывает электромагнитные силы, заставляющие ротор вращаться. Еще одна причина, по которой все это происходит, а именно, возникает ЭДС, является разность оборотов статора и ротора.
Одной из ключевых характеристик любого АДКР является частота вращения, расчет которой можно вести по следующей зависимости:
n = 60f / p, об/мин
где f – частота сетевого напряжения, Гц, р – число полюсных пар статора.
Все технические характеристики указываются на металлической табличке, закрепленной на корпусе. Но если она отсутствует по какой-то причине, то определить число оборотов нужно вручную по косвенным показателям. Как правило, используется три основных метода:
Расчет количества катушек. Полученное значение сопоставляется с действующими нормами для напряжения 220 и 380В (см. табл. ниже),

Расчет оборотов с учетом диаметрального шага обмотки. Для определения используется формула вида:
2p = Z1 / y,
где 2p – число полюсов, Z1 – количество пазов в сердечнике статора, y – собственно, шаг укладки обмотки.
Стандартные значения оборотов:
Расчет числа полюсов по сердечнику статора. Используются математические формулы, где учитываются геометрические параметры изделия:
2p = 0,35Z1b / h или 2p = 0,5Di / h,
где 2p – число полюсов, Z1 – количество пазов в статоре, b – ширина зубца, см, h – высота спинки, см, Di – внутренний диаметр, образованный зубцами сердечника, см.
После этого по полученным данным и магнитной индукции нужно определить количество витков, которое сверяется с паспортными данными двигателей.
Виды электрических двигателей
Двигатель электрический — это функционирующая от электричества машина, перемещающая различные элементы с помощью привода. Производят асинхронные и синхронные агрегаты.
Синхронный двигатель
Ещё со школьной скамьи установлено, что при взаимном приближении магниты притягиваются или отталкиваются. Первый случай появляется у разноименных магнитных полюсов, 2-й — у одноименных. Разговор идёт о стабильных магнитах и постоянно организовываемом ими магнитном поле.
Кроме представленных, есть неустойчивые магниты. Все без исключения помнят пример из учебника: на рисунке представлен магнит в форме обычной подковы. Между его полюсами размещена рамка, сделанная в форме подковы с полукольцами. В рамку подавали ток.
Поскольку магнит отвергает одноименные и притягивает разные полюса, вокруг этой рамки появляется электромагнитное поле, что разворачивает её в вертикальном положении. В результате на нее действует обратный основному случаю по символу ток. Модифицированная полярность крутит рамку и снова отдаёт в горизонтальную область. На этом убеждении и сформирована работа синхронного электродвигателя.
В настоящей схеме ток подаётся на обмотку ротора, представленного рамкой. Источником, который создает электромагнитное поле, считаются обмотки. Статор осуществляет функции магнита. Кроме того, он сделан из обмоток либо из комплекта стабильных магнитов.
Частота вращения ротора такого электродвигателя такая же, как у тока, который подан на клеммы обмотки, т. е. они трудятся одновременно, что и дало наименование электродвигателю.
Асинхронный аппарат
Чтобы разобраться с принципом работы, вспоминаем картинку: рамка (но без полуколец) расположена между магнитными полюсами. Магнит сделан в форме подковы, окончания которой объединены.
Начинаем его медленно крутить вокруг рамки, наблюдая за происходящим. До какого-то момента перемещения рамки не наблюдается. Далее, при конкретном угле поворота магнита, она начинает вертеться за ним с быстротой меньшей, чем темп последнего. Работают они не одновременно, поэтому моторы именуются асинхронными.
В настоящем электродвигателе магнит — это помещённая электрообмотка в пазах статора, в который подан электроток. Ротор же считается рамкой. В его пазах присутствуют соединённые накоротко пластинки. Его так и именуют — короткозамкнутый.
Отличия электродвигателей
Внешне моторы распознать сложно. Их главное отличие составляет правило работы. Разнятся они и по сфере применения: синхронные более сложные по конструкции, используются для приведения в действие такого оснащения, как насосы, компрессора и пр., т. е. работающего с постоянной быстротой.
У асинхронных при нарастании перегрузки снижается частота верчения. Ими снабжается огромное количество приборов.
Через микросхему
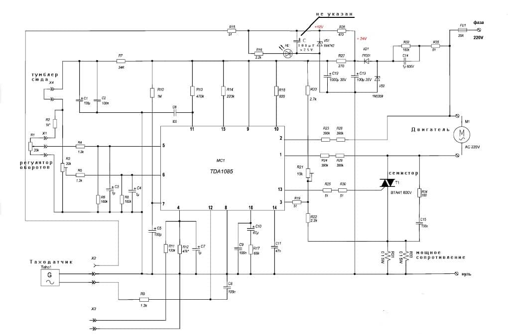
Пришло время вспомнить про таходатчик и его выходы, которые мы на двигателе нашли, но до поры отставили в сторону. Именно таходатчик поможет нам подключить двигатель стиралки и регулировать его обороты без потери мощности. Сам таходатчик управлять двигателем не может, он лишь посредник. Реальное управление должно осуществляться посредством микросхемы, которая соединяется с таходатчиком двигателя, обмоткой и якорем и запитывается от сети 220 В. Принципиальную схему вы можете видеть на рисунке ниже.

Что происходит с двигателем, когда мы подключаем его к сети через эту микросхему? А происходит следующее, мы можем запустить двигатель своими руками на максимальных оборотах, а можем, повернув специальный тумблер обороты уменьшить. Даем внезапную нагрузку двигателю, подставив под вращающийся шкив деревянный брусочек. На долю секунды обороты падают, но потом снова восстанавливаются, несмотря на нагрузку.
Дело в том, что таходатчик определяет понижение оборотов из-за возникшей нагрузки и сразу же подает сигнал об этом на управляющую плату. Микросхема, получив сигнал, автоматически добавляет мощность, выравнивая, таким образом, обороты двигателя. Мечта самоделкина, как говорится, сбылась. При наличии такой схемы подключения из двигателя стиральной машины можно сделать и зернодробилку и дровокол и много других полезных вещей.
Подводя итог нашего повествования, ответим еще на один резонный вопрос, который может возникнуть у читателя: где взять такую плату? Можно собрать на основе схемы и списка деталей, которые мы прилагаем к настоящей статье, а можно заказать в готовом виде у специалистов. Благо в сети предложений на этот счет достаточно. Искать нужно схему TDA 1085.

Интересное:
- Ремонт двигателя стиральной машины LG своими руками
- Что можно сделать из старой стиральной машины
- Ремонт неисправностей стиральных машин Gorenje своими руками
- Как поменять щетки на стиральной машине Bosch
- Ремонт и проверка двигателя стиральной машины…
- Ремонт стиральных машин Miele самостоятельно
читателей
- 08.03.2017 в 18:44
Стас:
Как подключить родной блок myr95-3m?
Ответить
- 13.03.2017 в 22:42
Денис:
Здравствуйте, на печатки стрелочки указывают на два элемента и надпись: «В схеме нет». Они должны там быть? И если да, то что за элементы и номиналы?
Ответить
- 13.09.2017 в 20:57
Алекс:
Почему на малых оборотах под нагрузкой двигатель начинает дергаться? Регулятор собран на м/сх тда1085.
Ответить
- 10.10.2017 в 10:54
Вадим:
Спасибо за информацию.
Ответить
- 18.03.2018 в 14:12
Анатолий:
Здравствуйте, подскажите, асинхронный мотор от стиральной машины можно подключить эту схему? Спасибо.
Ответить
- 22.03.2018 в 18:40
Сергей:
Можно подключить димер для регулировки света на 200 вт к двигателю нождака на 180вт. Или надо помощней и мощность будет теряется или нет с такими димерами?
Ответить
- 24.06.2018 в 11:23
Михаил:
Где купить плату в сборе и сколько она стоит?
Ответить
- 22.12.2018 в 02:15
Юра:
Можно ли регулировать обороты резистором?
Ответить
- 13.01.2019 в 18:38
Иваныч:
Проще потенциометром, а не резистором
Ответить
Изменение скорости АД с короткозамкнутым ротором
Существует несколько способов:
- Управление вращением за счет изменения электромагнитного поля статора: частотное регулирование и изменение числа пар полюсов.
- Изменение скольжения электромотора за счет уменьшения или увеличения напряжения (может применяться для АД с фазным ротором).
Частотное регулирование
В данном случае регулировка производится с помощью подключенного к двигателю устройства для преобразования частоты. Для этого применяются мощные тиристорные преобразователи. Процесс частотного регулирования можно рассмотреть на примере формулы ЭДС трансформатора:
U1=4,44w1k1fΦ
Данное выражение означает, что для сохранения постоянного магнитного потока, означающего сохранение перегрузочной способности электромотора, следует одновременно с преобразованием частоты корректировать и уровень питающего напряжения. Если сохраняется выражение, вычисленное по формуле:
U1/f1=U’1/f’1
то это означает, что критический момент не изменен. А механические характеристики соответствуют рисунку ниже, если вы не понимаете, что значат эти характеристики, то в этом случае регулировка происходит без потери мощности и момента.

Достоинствами данного метода являются:
- плавное регулирование;
- изменение скорости вращения ротора в большую и меньшую сторону;
- жесткие механические характеристики;
- экономичность.
Недостаток один — необходимость в частотном преобразователе, т.е. увеличение стоимости механизма. К слову, на современном рынке представлены модели с однофазным и трёхфазным входом, стоимость которых при мощности 2-3 кВт лежит в диапазоне 100-150 долларов, что не слишком дорого для полноценной регулировки привода станков в частной мастерской.
Переключение числа пар полюсов
Данный метод применяется для многоскоростных двигателей со сложной обмоткой, позволяющей изменять число пар ее полюсов. Самое широкое применение получили двухскоростные, трехскоростные и четырехскоростные АД. Принцип регулировки проще всего рассмотреть на основе двухскоростного АД. В такой машине обмотка каждой фазы состоит из двух полуобмоток. Скорость вращения изменяется при подключении их последовательно или параллельно.

В четырехскоростном электродвигателе обмотка выполнена в виде двух независимых друг от друга частей. При изменении числа пар полюсов первой обмотки производится изменение скорости работы электромотора с 3000 до 1500 оборотов в минуту. При помощи второй обмотки производится регулировка вращения 1000 и 500 оборотов в минуту.
При изменении числа пар полюсов происходит и изменение критического момента. Для его сохранения неизменным, требуется одновременно с изменением числа пар полюсов регулировать и питающее напряжение, например, переключением схемы звезда-треугольник и их вариациями.
Достоинства данного метода:
- жесткие механические характеристики двигателя;
- высокий КПД.
Недостатки:
- ступенчатая регулировка;
- большой вес и габаритные размеры;
- высокая стоимость электромотора.
Какая мощность двигателя стиральных машин оптимальная
Машинку какой мощности выбрать, чтобы сэкономить и не потерять в качестве стирки? Если выбираете стиральную машину экономного класса «A» с плюсами, то отдайте предпочтение известным производителям. Лидеры рынка не подводят в качестве стирки.
Но такая техника стоит дороже своих аналогов. Машинки с низкой мощностью непопулярных производителей не так качественно стирают вещи и отжимают их, дольше греют воду. Такие маломощные стиралки обычно включают на максимальных параметрах, что приводит к поломкам.
Выгодные варианты представлены среди моделей классов «B» и «C». Средняя мощность двигателя стиральной машины обеспечивает интенсивную стирку, при этом тратит энергию умеренно. Расход энергии отличается несущественно от класса «A».

Используются те же комплектующие. Различия, за которые вы платите — марка, дополнительные опции, дизайн. Найти стиральные машинки класса «D» и ниже до «G» затруднительно, так как их количество мизерно на рынке.
Кроме параметра энергосбережения, обращайте внимание на класс стирки. Часто оказывается, что стиральные машинки класса «A» отстирывают вещи так же, как и техника сегмента «B» или «C»
Некоторые производители грешат тем, что заявляют высший класс стирки.
Но на практике это оказывается маркетинговых ход. Если ваша цель — сэкономить, то выбирайте средние классы стирки «B» или «C».

Если выбирать класс отжима, то в этом вопросе не стоит гнаться за высоким рейтингом. Модели с отжимом уровня «A» работают на высоких оборотах, что может повредить вещи. Количество оборотов достигает 1500-1600 в минуту.
Не все материалы можно стирать так энергично, часто требуется деликатный режим. Одежда из синтетики не «любит» интенсивного отжима. Оптимальный вариант – машинка с отжимом до 900 оборотов за минуту.
Это соответствует классам «E» (до 900 оборотов) или «D» (до 600 оборотов). Независимо от мощности мотора стиральной машины, неаккуратное обращение с техникой приводит к растрате электроэнергии:

- После завершения работы выключайте прибор с розетки. Даже в режиме ожидания машинка расходует электричество.
- Стирайте вещи в соответствующем режиме. До 30% лишней электроэнергии расходует машинка, если режим выбран некорректно.
- Не стирайте помалу. Неполный барабан тратит на 15% больше энергии. Загружайте стиралку по допустимому максимуму, но без фанатизма.
- Не переплачивайте за излишние опции. Использование функции сушки — растрата энергии.
Машина с такой опцией стоит больше своих аналогов без сушки. Но функция отжима также прекрасно справляется с задачей. Используя сушку после стирки, также тратите лишнюю электроэнергию.
Хорошо отжатое белье быстро высохнет без дополнительных манипуляций. В быту стиральную машинку используют сравнительно нечасто, в отличии от плиты или холодильника. Эффект от экономии не столь значительный.
Гораздо важнее, чтобы машинка качественно стирала. Важный момент — стоимость ремонта. Дорогие машинки экономичного потребления при поломке обходятся так дорого, что выгоднее купить новую стиралку.

Один из дорогих «наворотов» — электронный дисплей. Значительно повышает стоимость машинки-автомат, часто ломается, его ремонт обходится дорого. Наличие аквастопа поможет вам избежать затрат на ремонт в своем жилище и у соседей снизу.
При поломке вы не устроите потоп в квартире. Это одна из тех дополнительных функций, на которых не стоит экономить.
Чтобы подобрать для себя подходящую модель машины-автомат, стоит учитывать несколько обязательных критериев
Многие потребители, выбирая этот тип бытовой техники, прежде всего обращают внимание на объем загрузки барабана и наличие необходимых режимов стирки. Не последнюю роль должна играть и мощность стиральной машины

Ведь именно от этой категории зависит расход электроэнергии, затраченной при стирке. Сделав правильный выбор и соблюдая определенные правила использования аппарата, можно существенно экономить на оплате коммунальных услуг.
Сколько оборотов делает двигатель стиральной машины
Электродвигатель вышедших из строя стиралок часто используют для создания новых устройств. Из них делают точильные, сверлильные установки, генератор, циркулярные пилки — и это только верхушка айсберга. Чтобы регулировать обороты двигателя от стиральной машины, необходимо определиться с его типом и мощностью.
Какая мощность двигателя СМ
Производительность мотора зависит от его вида. В комплектации стиралок применяют три типа:
- асинхронный;
- коллекторный;
- инверторный (бесколлекторный).
Асинхронный мотор

Его устанавливали в машинах, произведённых до 2000 года. У двигателя стиральной машины-полуавтомата вращений в минуту — 2800, мощность — 180–360 Вт. Чтобы приспособить такой движок под гаражные «самоделки», нужны трёхфазная сеть, преобразователь частоты, набор конденсаторов. Это стоит дорого, поэтому асинхронники не пользуются популярностью у самодельщиков.
Коллекторный двигатель

Любимчик мастеров. Работает от постоянного и переменного электрического тока, мощность 300–800 Вт, число поворотов якоря 11 500–15 000 об/мин. Из плюсов — легко корректируется цикл без потери мощности. Минус — часто стираются щётки.
Инверторный мотор

Самый современный и экономичный вид. Преобразовывает переменный ток в постоянный. Функционирует без ременной передачи и щёток с мощностью 400–800 Вт, совершая количество поворотов от 16 000 до 20 000 в минуту.
В настоящее время коллекторный электродвигатель является оптимальным по доступности и цене вариантом для домашних мастерских. Он универсален и лёгок в управлении. Давайте рассмотрим его устройство, способы подключения и регулировки.
Устройство коллекторного электродвигателя стиральной машины-автомата

Внешний вид моторов разных моделей может отличаться, но устройство, принцип работы практически идентичны. Прибор состоит из:
- корпуса;
- стартера;
- катушек стартера (башмаков) с двумя или тремя выводами;
- якоря;
- шкива;
- двух щёток;
- коллектора;
- таходатчика (с двумя или тремя проводами);
- клеммной колодки.
Чтобы подключить двигатель, нужно знать выходы обмоток якоря, стартера и таходатчика. Не запутаться в проводах поможет тестер.
Простое подключение электродвигателя

Установите тестер в режим наименьшего сопротивления и обзвоните обмотки таходатчика, катушек и якоря. Проводите подключение по клеммам, которые прозваниваются между собой. Правильно подключённый прибор набирает скорость плавно, не трещит и не искрится. Проверить, сколько оборотов делает мотор, можно датчиком оборотов.

Наглядное пошаговое включение можно посмотреть в этом видео:
Как регулировать вращение
Существует много способов управления оборотами:
- лабораторный автотрансформатор;
- плата регулировки бытовой техники;
- кнопки шуруповёртов, болгарок;
- регуляторы освещения (включатели, тумблеры).
Схема регулировки простая, её можно сделать своими руками.

Это удовлетворительный вариант для насоса или вентилятора. Для более мощных механизмов (например, станков) понадобится иная схема регулятора.

Суть вопроса — как уменьшить обороты, не потеряв работоспособность? Подключение производится через тахогенератор, который передаёт количество витков микросхеме регулятора оборотов, координирующей цикл с помощью тиристора.

Такая плата позволяет как увеличить обороты, так и снизить, но требует постоянного, интенсивного охлаждения из-за перегрева. Подробное видео о том, как регулируются скорость и сила хода подключением к микросхеме, можно посмотреть здесь:
https://youtube.com/watch?v=CZ-J12-v_NA
Теперь вы знаете, какие обороты делают различные виды двигателей и как наладить этот процесс в домашней мастерской. Удачи!
↑ Настройка контроллера оборотов и защиты
Честно говоря, нельзя наверняка сказать, что эта схема идеально подойдет вашему двигателю. Дело в том, что двигатели всё-таки, при всей своей похожести, разные и чтобы всё работало правильно, нужно внимательно вчитаться в даташит и высчитать каждый номинал. Каюсь, я не стал этого делать. Уже надоела вся эта возня с TDA1085, хотелось просто включить и услышать наконец работу мотора! Я внес изменения только в той части, которая отвечает за вход с датчика и подобрал R3, R16, R17 и С11. Прокатило, как ни странно. Резистор R4 (0,47 Ома 2 Вт) играет роль токового шунта, по нему защита определяет перегрузку. Он выбирается в зависимости от мощности двигателя по формуле из даташита. У меня резистор набран из двух 5-ваттных «белых кирпичей» по 0,22 Ома последовательно. Уж что было под рукой в момент сборки.
Подстроечник R8 задаёт чувствительность защиты. Мне пришлось его открутить почти до конца вправо, похоже номинал R4 всё-таки великоват. На среднем положении R8 двигатель вообще не стартовал.
Подбором R16, R17 устанавливаются минимальные и максимальные обороты.
Подстроечник R10 задаёт минимальное напряжение на двигателе. Если вы даже закоротите R16 и переменником R15 выставите обороты в ноль, мотор будет продолжать крутиться от этого напряжения, но без стабилизации оборотов.
Если вал двигателя остановить, контроллер это поймет и попытается его перезапустить импульсами полной мощности. Сначала короткими, потом более длинными.
С11 — задающий элемент преобразователя частоты в напряжение. В зависимости от того, сколько импульсов на 1 оборот дает датчик, он может отличаться в очень широких пределах. В нашем случае 22 нФ работает нормально.
Преимущества и недостатки
Повсеместное использование асинхронных двигателей с короткозамкнутыми роторами обусловлено их неоспоримыми преимуществами:
- стабильностью работы на оптимальных нагрузках;
- высокой надёжностью в эксплуатации;
- низкие эксплуатационные затраты;
- долговечностью функционирования без обслуживания;
- сравнительно высокими показателями КПД;
- невысокой стоимостью, по сравнению с моделями на основе фазных роторов и с другими типами электромоторов.
Из недостатков можно отметить:
- высокие пусковые токи;
- чувствительность к перепадам напряжений;
- низкие коэффициенты скольжений;
- необходимость в применении устройств, таких как преобразователи частоты, пусковые реостаты и др., для улучшения характеристик электромотора;
- ЭД с короткозамкнутым ротором нуждаются в дополнительных коммутационных управляющих устройствах, в случаях, когда возникает необходимость регулировать скорость.
Электродвигатели данного типа имеют приличную механическую характеристику. Несмотря на недостатки, они лидируют по показателям их применения.
↑ Датчик оборотов
С обратной стороны видим датчик оборотов.

Внутри он выглядит примерно так: Это просто маленький генератор переменки. Задача состоит в том, чтобы подсчитать количество импульсов, если по каким-то причинам они следуют слишком медленно, контроллер «поддает газу» пока обороты не придут в норму. Благодаря обратной связи можно крутить двигатель даже очень медленно, не теряя в крутящем моменте.Не забывайте, чтобы дать значительную нагрузку двигателю, нужно использовать дополнительный вентилятор охлаждения, т. к. производительности родной крыльчатки на низких оборотах не хватает.
Изготовление самодельных реле
Изготовить самодельный регулятор оборотов электродвигателя 12 В не составит какого-либо труда. Для такой работы потребуется следующее:
- Проволочные резисторы.
- Переключатель на несколько положений.
- Блок управления и реле.
Использование проволочных резисторов позволяет изменять напряжение питания, соответственно, и частоту вращения двигателя. Такой регулятор обеспечивает ступенчатый разгон двигателя, отличается простой конструкции и может быть выполнен даже начинающими радиолюбителями. Такие простейшие самодельные ступенчатые регуляторы можно использовать с асинхронными и контактными двигателями.
Принцип работы самодельного преобразователя:
- Питание от сети направляется на конденсатор.
- Используемый конденсатор полностью заряжается.
- Нагрузка передается на резистор и нижний кабель.
- Электрод тиристора, соединенный с положительным контактом на конденсаторе, получает нагрузку.
- Передаётся заряд напряжения.
- Происходит открытие второго полупроводника.
- Тиристор пропускает полученную с конденсатора нагрузку.
- Конденсатор полностью разряжается, после чего повторяется полупериод.
В прошлом наибольшей популярностью пользовались механические регуляторы, выполненные на основе вариатора или шестеренчатого привода. Однако они не отличались должной надежностью и часто выходили из строя.
Самодельные электронные регуляторы зарекомендовали себя с наилучшей стороны. Они используют принцип изменения ступенчатого или плавного напряжения, отличаются долговечностью, надежностью, имеют компактные габариты и обеспечивают возможность тонкой настройки работы привода.
Дополнительное использование в схемах электронных регуляторов симисторов и аналогичных устройств позволяет обеспечить плавное изменение мощности напряжения, соответственно электродвигатель будет правильно набирать обороты, постепенно выходя на свою максимальную мощность.
https://youtube.com/watch?v=nj6sHzeuGxQ
https://youtube.com/watch?v=H4eiK0qsexo
























